新闻资讯
看你所看,想你所想

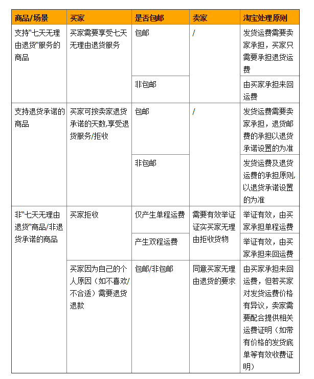
买家无理由拒签商品,运费谁承担?

亲,若买家因个人原因(如不喜欢/不合适)拒签,相关运费可参照下表:

若双方事先有约定,处理方案如约定;双方事后协商一致,从协商方案处理。

您也可以查看以下视频了解:

转载请注明出处安可林文章网 » 买家无理由拒签商品,运费谁承担?

相关推荐

    声明:此文信息来源于网络,登载此文只为提供信息参考,并不用于任何商业目的。如有侵权,请及时联系我们:fendou3451@163.com