
- 中文名 TS3A225E
- VDD范围 2.7 V 至 4.5 V
- 接地FET开关 ( <100mΩ)
- 开关 先开后合立体声插空开关
描述
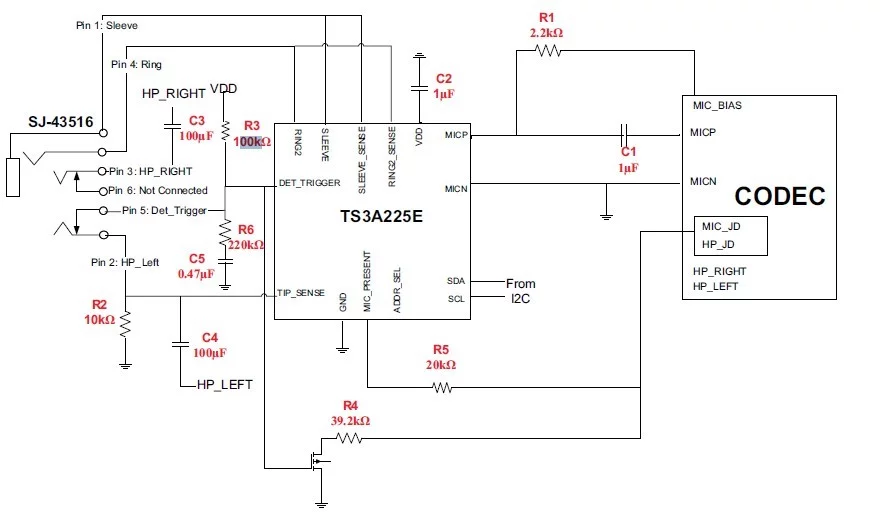
TS3A225E是一款音频头戴耳机开关设备。 此设备检测模拟麦克风的插拔状态并在音频立体声插头内不同的连接器间的系统模拟麦克风引脚间进行切换。 根据制造来自商的设定,立体声连接助鸡改乐希副训带器内的麦克风连接可与接地连360百科接互换。 当TAS3A225E 检测到一个特定的配置时,此设备能够自动将麦克风线缆连接至适当的引脚上。 此设备还报告音频立体声插空上的模拟麦克风的插拔状态。
特性
GND 和 MIC 连接自动检测
由 I2C 或者外部触发器引脚触发的检测
HDA 备重名草川兼容 MIC 即时指示器
1.8V 兼容 I2C 开关控制
参照 JESD 22 标准进行的ESD性能测试:
2000-V人体模式(A114-B,II类)
500-V 充电设备模式(C101)
ESD 性能 (SLEEVE,RING2,TIP)
±8 kV 接触放电 (IEC 61000-4-2)